MER (Modelo Entidad Relación)

El modelo propuesto busca representar cómo funciona la EPS a través de sus principales actores y procesos:
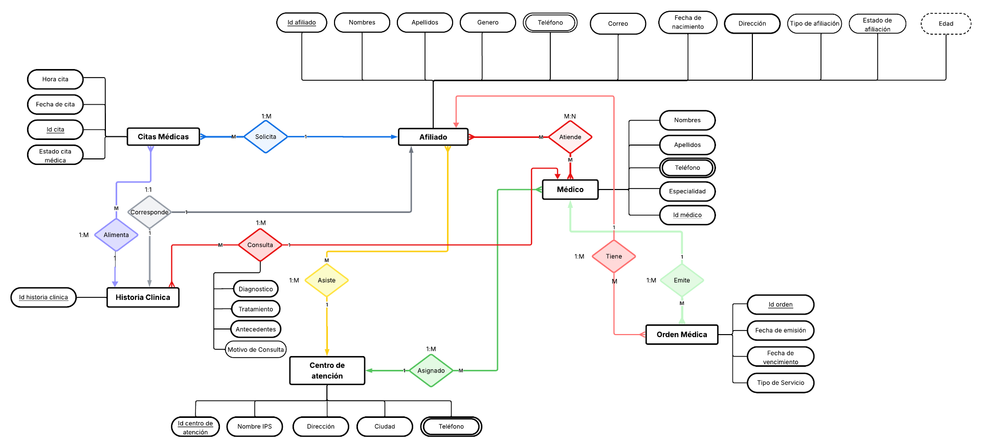
El afiliado solicita una cita, asiste a un centro de atención, es atendido por un médico, se actualiza su historia clínica y, si es necesario, se emite una orden médica.
El objetivo es organizar la información para que el sistema pueda gestionar afiliados, médicos, citas, órdenes médicas e historias clínicas de manera estructurada.
Entidades
- Afiliado: Representa al usuario del sistema, es decir, el paciente. Contiene información personal como nombres, apellidos, género, dirección, tipo y estado de afiliación. Asimismo, comprende la edad como un atributo derivado, ya que se puede calcular a partir de la fecha de nacimiento, y el teléfono es un atributo multivaluado, porque un afiliado puede tener más de un número.
- Médico: Contiene la información del personal de salud, como nombre, especialidad y datos de contacto. Es una entidad clave porque interviene en consultas y órdenes médicas.
- Centro de Atención: Representa las IPS o sedes donde se prestan los servicios. Se creó como entidad independiente para evitar repetir información como dirección o ciudad en cada cita médica.
Historia Clínica: Inicialmente, los atributos como diagnóstico, tratamiento, antecedentes y motivo de consulta estaban dentro de la entidad Historia Clínica.
Sin embargo, al analizar mejor el modelo, entendimos que estos datos no pertenecen realmente a la historia clínica como objeto general, sino a cada consulta específica que se realiza.
Es decir:
-
La historia clínica es el expediente del afiliado.
-
Pero el diagnóstico y el tratamiento cambian cada vez que el paciente asiste a una consulta.
-
Por lo tanto, esos datos dependen del evento médico (la consulta) y no del afiliado en sí.
- Citas Médicas: Permite gestionar las consultas programadas. Incluye fecha, hora y estado de la cita.
- Orden Médica: Representa las órdenes emitidas por el médico, como exámenes o procedimientos. Contiene información como fecha de emisión, fecha de vencimiento y tipo de servicio.
Principales Relaciones y Cardinalidad
- Un afiliado puede solicitar muchas citas médicas, pero cada cita pertenece a un solo afiliado (1:M).
- Un afiliado tiene una historia clínica, y cada historia clínica corresponde a un afiliado (1:1).
- Un médico puede emitir muchas órdenes médicas, pero cada orden es emitida por un solo médico (1:M).
- Un centro de atención puede tener muchos afiliados asignados, pero cada afiliado pertenece a un único centro de atención (1:M).
